更低耗电以及制程更简单的OLED设计方案
来源:元器件交易网 作者:—— 时间:2012-01-04 16:16
正是所谓的有机发光二极体,其最大特色在于它是自发光体,因此不需要背光源( Backlight )及彩色滤光片( Color Filter )等构造,因此能够比LCD 的厚度更薄。此外,更宽广的视角、反应速度快、低驱动电压、色彩与对比也相对比LCD 高、理论上可达到更低耗电以及制程更简单等优势,让OLED 成为继LCD 后最被看好的显示技术明星。但OLED 也寿命比LCD 短的缺点,这是因为OLED 是电流驱动的自发光体,因此其材料与原件的寿命相对的缩短。
OLED 的电源规格需求
一般小尺寸的OLED 的电源,需一组正电压( Vdd )输出,与一组负电压( Vss )输入,而电源的架构,可分为数位相机与手机的架构两种。数位相机的电源规格其Vdd 电压范围为3V 至6V ,而Vss 电压范围为-7V 至-10V 。手机的电源规格其Vdd 电压范围大约为2.5V,而Vss电压范围为-7V 至-10V。而这两种产品的输入电源通常为一颗锂电池,所以电压范围大约为3V 至4.2V 。
数位相机Vdd 的解决办法
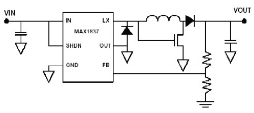
由于数位相机的Vdd电压范围为3V至6V,所以Vdd电源架构应该是Buck/Boost 或是Boost 的架构。如果一时找不到 Buck/Boost 架构的电源输出,也可利用非常普遍的Buck 架构来设计成Buck/Boost 架构。只要利用一组普通的降压电源控制 IC,外加一MOSFET 及一输出二极体便能设计成Buck/Boost 输出,如图 1 所示。这个稳压器的工作原理是当Lx 为高电压时,电感电流随Vin/L 的斜率而增 加。而Lx 为低电压时,电感电流便随( Vout+VD ) /L 的斜率而减少。输入和输出的电流为断续的方式,它允许输出电压比输入电压更大或者更小。其输出电压是输入电压和周期功率的函数:
此主题相关图片如下:

以及周期功率算式为:
此主题相关图片如下:

此主题相关图片如下:

图 1 利用降压电源 IC 设计成升降压型
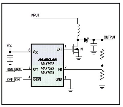
从上述的式子可得知输出电压与输入电压和周期的关系,想得到较高或较低的输出电压只要控制1/1-D 的比值大小即可。设计者也可以直接使用一组Buck/Boost 电源IC,来产生所需的电压输出,如图 2 便是一组直接昇降压的IC 。其结合一组升压转换器与线性稳压器来提供可升压也可降压的电压转 换器。这个转换器为输出电压以下和超出的输入提供一个稳定的输出电压。它可从1.8V 到11V 输入范围和预置3.3V 或者5V 的输出。也能够把这个输出电 压使用两个电阻分压从1.25V 至 5.5V,其效率大致上可高达85% 。如果需要的输出电压是在3.5V 至4V 之间,可以用组合的方式来产生一组升降压的输出,设计者只需要一组升压转换器与一组线性稳压器便行,例如MAX1606 升压转换器与MAX8512 线性稳压器的组合。
此主题相关图片如下:

图 2 升降压型电源 IC
如 果因为成本的考量,那Charge-Pump 的架构正适合低成本的解决方案,其架构可省一电感与一输出二极体,例如 MAX1759 是以Charge-Pump 方式产生一组可升降压的输出电压。而Maxim 的独特Change-Pump 架构容许输入电压可高于或低于输出电压。尽管它的工作 频率高于1.5MHz ,一样保持低至50uA 的静态供应电流。
有些设计者因为考虑到高效率,而选择以升压方式产生一组输入高于输出电压来提高效率,如图 3 的升压架构,由于需外加MOSFET作切换开关,因此可提供较大的输出功率。如果是因为空间的限制,外加MOSFET 开关以及输出二极体就会成为设计者的负担,此时内建MOSFET 切换开关与输出二极体的升压 DC-DC 转换器例如MAX1722,就适合于此应用中,不仅省空间、效能好,更能省成本。
此主题相关图片如下:

图 3 升压型电源转换器
手机Vdd 的解决办法
因此选择以Buck 方式提供Vdd 所需的电压。如图 4 便是一组内建MOSFET 切换开关的同步降压结构的直流转换器,可提供400mA 的输出电流。而且工作频率高达1.2MHz,设计者可选用小尺寸的电感,与输出电容,效率同样高达90% 以上。
此主题相关图片如下:

图 4 降压型电源转换器
负电压Vss 的解决办法
介绍OLED 的正电压Vdd 输出之后,接着介绍OLED 的负电Vss 输出。就如同前文所叙述,如果设计者临时找不到合适的负电压输出电源IC,亦可使用Buck 架构的电源IC。如图 5 以漂浮接地线架构来产生负电压Vss,其原理为:透过正常的输出,连接在供给电压地线上,迫使转换器的地线稳压而产生一组负电压输出,如果需要不同的输出电压,只要以两颗电阻跨接输出电容。
下一篇:无线测试技术在工业领域的应用方案
- •外媒:海信决定退出OLED电视产品线2020-01-20
- •三星Galaxy系列智能手机将有望去掉扬声器组件2019-01-23
- •2019年电视行业发展的关键因素有哪些2019-01-23
- •可以测量智能手机OLED屏后环境光强度的IC2019-01-23
- •长虹激光电视C5U解决了屏幕尺寸与色彩问题2019-01-23
- •传三星为保住OLED优势加速研发第七代产线2017-04-21
- •彭双浪:面板业供过于求恐成新常态 OLED非当务之急2016-02-02
- •2016彩电市场开门红 OLED引领市场消费潮流2016-01-21
- •iPhone7屏幕突变?传LG/三星和苹果达成OLED屏供货协议2015-12-30
- •设计与实现基于物联网的嵌入式以太网终端平台的方案2012-11-22






