高边电流检测中电阻功率损耗评估方案
来源:元器件交易网 作者:—— 时间:2011-12-16 15:00
,则断开MOSFET,保护电源总线。热插拔控制器还具有其它诸多功能,如:欠压保护、过压保护、过热保护等。
电量测量和电池管理
图1所示电流检测放大器是一款非常简单、通用的器件。电量计、电池管理等特殊应用需要集成更多的功能,如图4所示。电量计在电池供电产品中应用很普遍,通过精确监视电池容量可以优化系统性能,延长电池的使用寿命。

图4. 电量计,如MAX1660,通过监视流入/流出电池包的电荷,跟踪充电/放电电流。
膝上型电脑的电池包一般集成有一个智能电量计,用于监视、监控电池的充电和放电过程。这种电量计带有一个数字库仑计数器,跟踪累计充电、放电电量。对于一个特定电池,当其接受了一定电量时认为其充满电(以库伦量表示);当从电池取走一定的电量时,则认为其电量释放完毕(完全放电)。电流对时间的积分等于总电荷量,利用检流放大器测量电池电流,库仑计数器充当积分器,计算充电、放电过程的总电量。
电量计中的电流检测器要求能够测量双向电流,为电池包充电时,最大电量由用户设置。库伦计数器达到所设置的门限时,认为电池已充满,通知微控制器终止充电。同样,放电过程中,电量计为用户指示剩余电量的信息。当库伦计数器达到器最小值门限时,通知微控制器电池电量已空,可避免电池过度放电。这样,库仑计数器可防止电池出现过充电和过放电,从而延长电池的有效使用周期。
电流检测器还通过连续监视电流防止过载和短路,出现短路时立即关闭MOSFET,断开电池的连接。
动态供电控制
为了降低电池功耗、延长电池的通话时间,手机中的功率放大器(PA)需要精确控制其电源电流。手机位置距离基站较近时,不需要大的发射功率,可以降低PA的电源电流并仍可保持良好的信号传输;当手机位置距离基站较远时,发送器需要较高的输出功率和较大的电源电流。根据实际需求动态调节PA的电源电流可降低功耗,延长通话时间。
与图1类似,MAX4473 PA电流控制器(图5)集成了一个误差放大器和闭环控制电路,工作原理类似于电流源。误差放大器(A3)比较、检测电阻RSENSE和RG1的电压,并将其输出送入功率放大器的增益控制环路,通过增大、减小PA的增益和输出功率调节电源电流。电压-电流转换器由A2、Q1组成,RG3控制RG1的压降,用户还可以通过PC输入控制PA的电源电流:

图5. 电流控制器(MAX4473)动态调节电源电流,在保持良好的信号完整性的同时使功耗降至最小。
先进功率检测
笔记本电脑的电池电压随着电池放电而改变,因此,监视功率要比监视电流更安全,效果更好。功率监视器包括电流检测电路(电压输出)和一个模拟乘法器。高边电流检测器提供与负载电流成正比的输出电压,该电压与负载电压相乘,可以获得与负载功率成正比的输出电压。
MAX4210功率检测IC是针对笔记本电脑电池监测设计的,其共模电压范围(4V至28V)能够满足各种电池的电压要求。为了检测电流,需要在电源(电池)与负载之间插入一个检流电阻。检流放大器将与负载电流成正比的电压送入模拟乘法器的一个输入端,另一个乘法器的输入连接到负载电压的分压网络(由于模拟乘法器的输入范围有限,1.1V,必须降低输出电压的幅度。) 最终产生与负载功率成正比的输出。
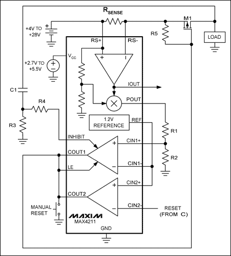
图6所示固态功率检测器能够为电池提供有效保护,避免液晶显示屏价格电池在出现短路或功率过大时损坏。当MAX4211检测到故障状态时,将断开p沟道MOSFET (M1),按下复位按钮或在CIN2-输入施加一个高电平,或重新上电,可以解除MOSFET的关闭状态。比较器(R3-R4-C1)外接一个RC网络,以避免上电过程中由于电压的瞬态变化而导致错误的故障检测。

图6. 固态功率检测器在系统出现过大功率时断开负载。按下复位键或在CIN2-输入施加一个高电平,将断路器复位。如果上电过程中出现瞬态电压,INHIBIT输入临时将比较器的COUT1屏蔽掉,防止误报警。
结论
基于欧姆定律的电流检测器液晶显示屏价格可以广泛用于电源保护、电池电量监测、动态供电控制等应用。新型IC集成了实现低成本、高性能、全硅电流监测系统的绝大多数元件。经过工厂调理的IC能够达到1%的测量精度,可有效改善系统的性能指标,提供系统的液晶显示屏价格可靠性和安全性。
下一篇:各行各业中的液晶拼接屏幕应用方案






